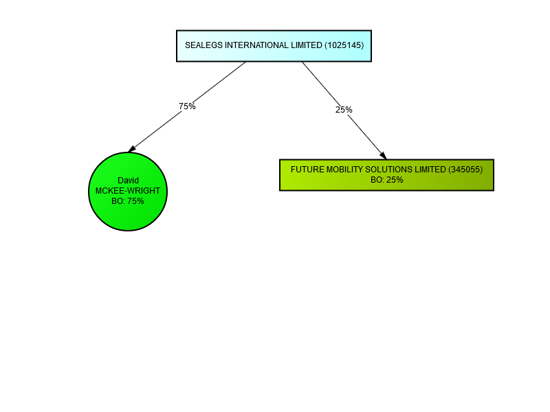
1025145 - Sealegs

Public