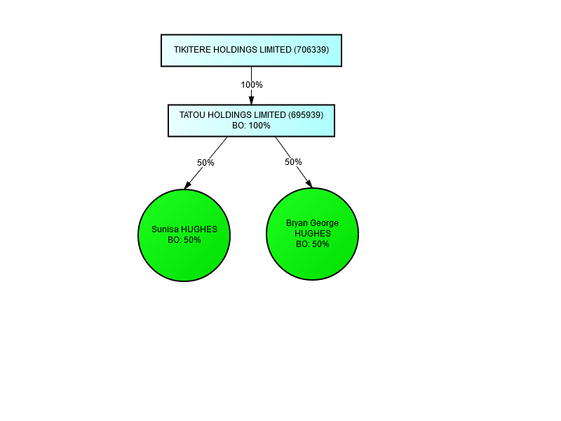
13843 Tikitere Holdings Ltd

Public