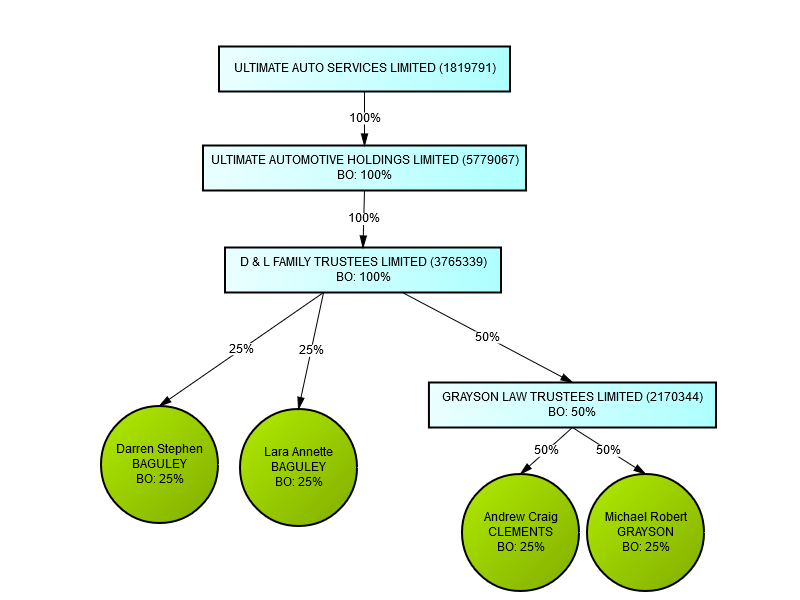
20336 - Ultimate Auto Services Ltd

Public