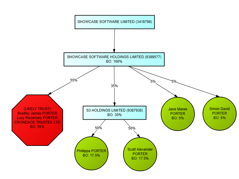
59852 Showcase Software Ltd

Public