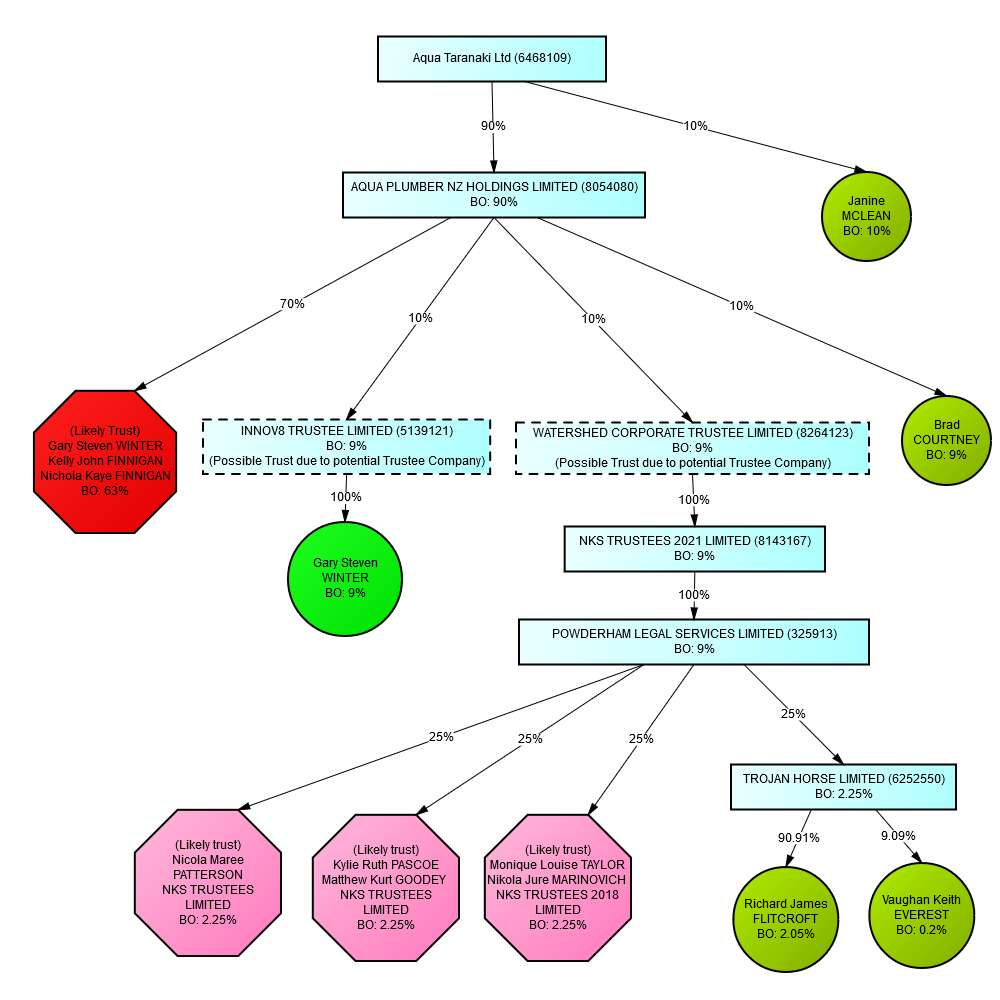
AQUA TARANAKI LIMITED (6468109)

Public