| previous next | |
![]() Aluminum Cosmetic Case - MSACase |
![]() Shipping Container Home Manufacturers - Safe Room Designs |
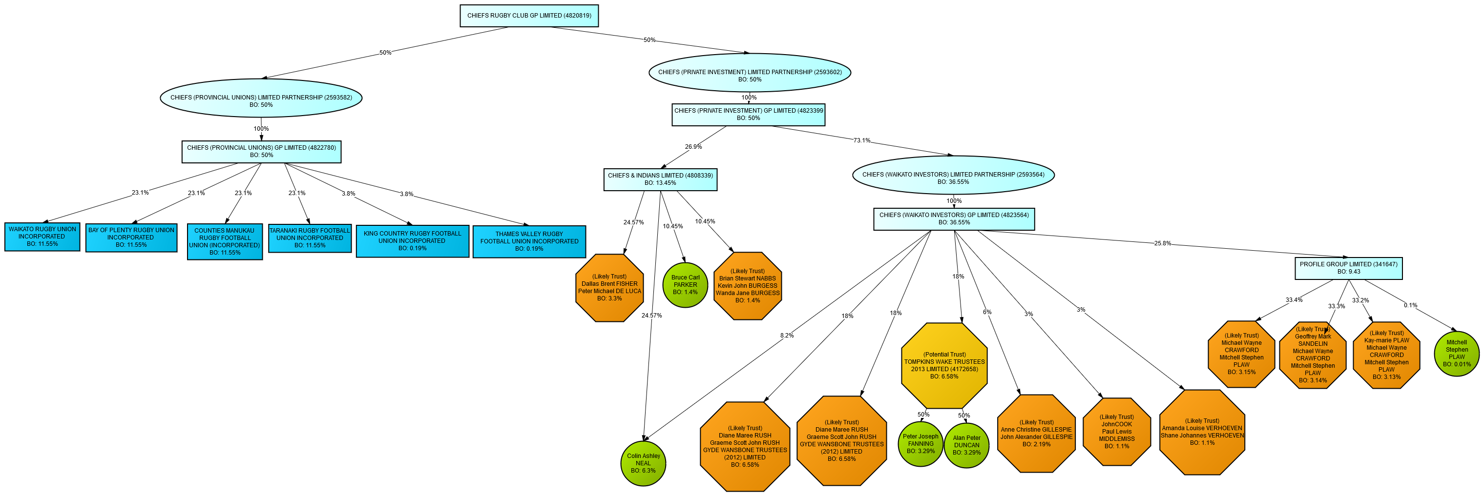
![]() CHIEFS RUGBY CLUB GP LIMITED (4820819) |
![]() back end |
| previous next | |



