| previous next | |
![]() dopppp |
![]() 65115 First Class Accounts North Shore |
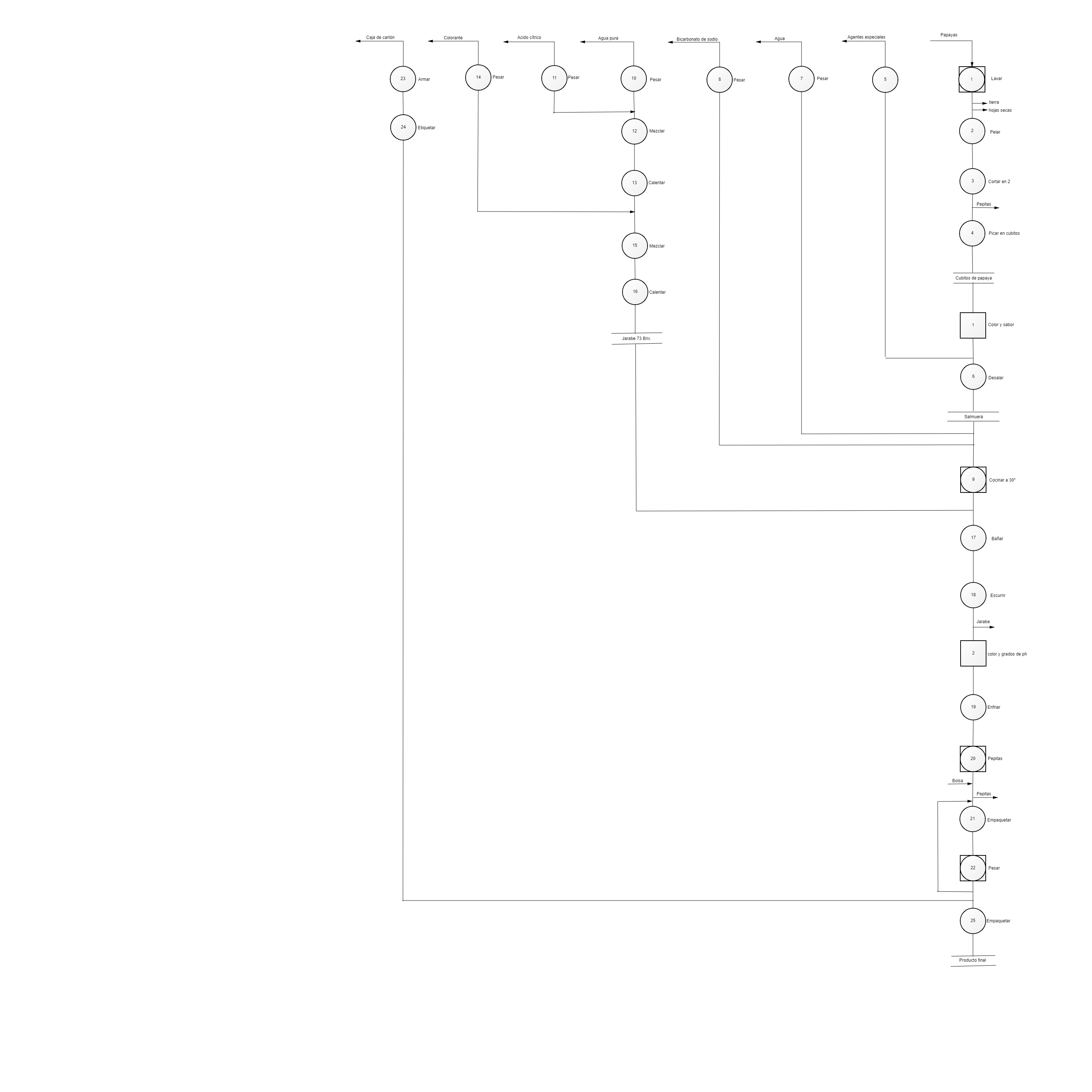
![]() diagrama de la papaya |
![]() diagrama de papaya |
| previous next | |



