| previous next | |
![]() ajo |
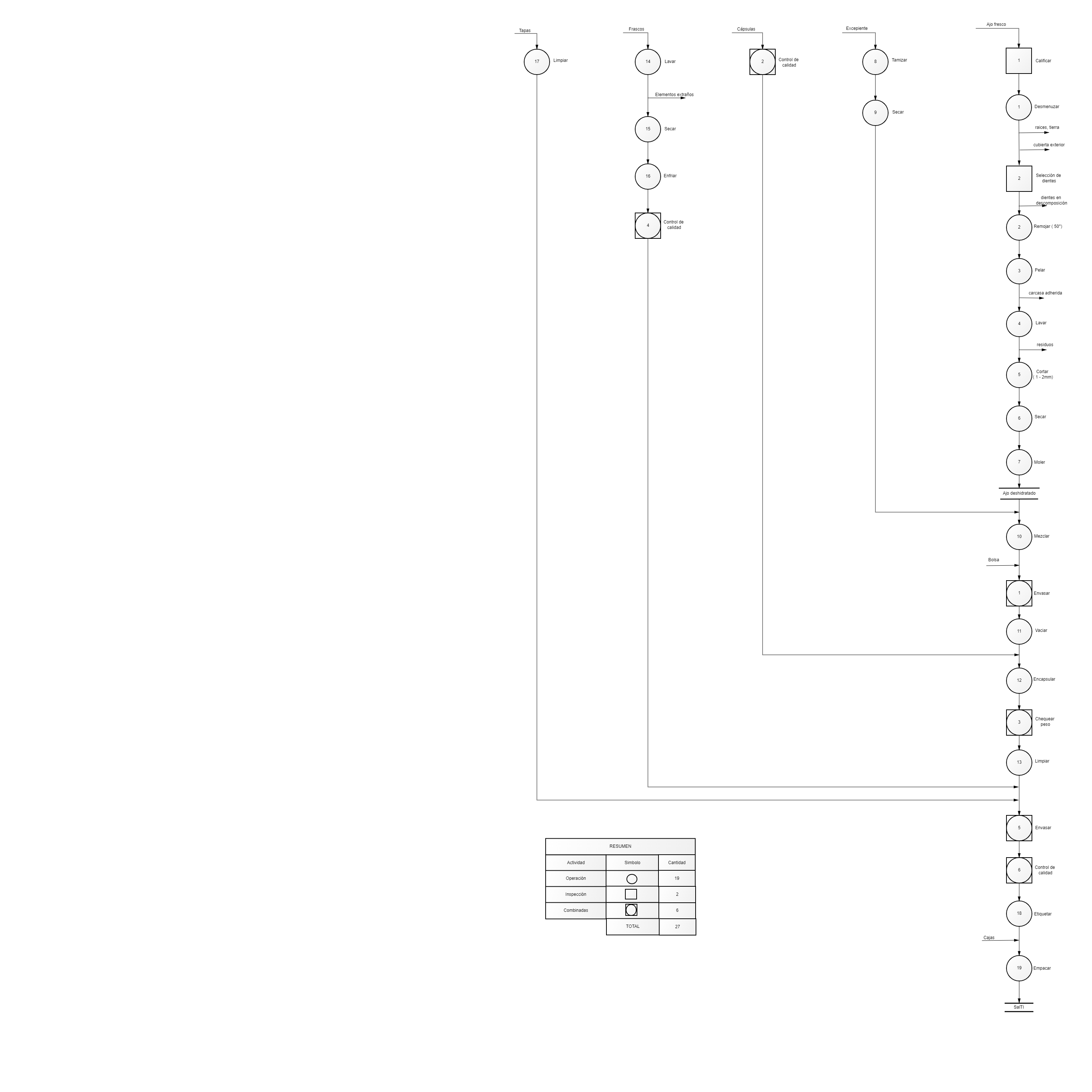
![]() Diagrama de operaciones - Ajo |
![]() DIAGRAMA SEM-6 |
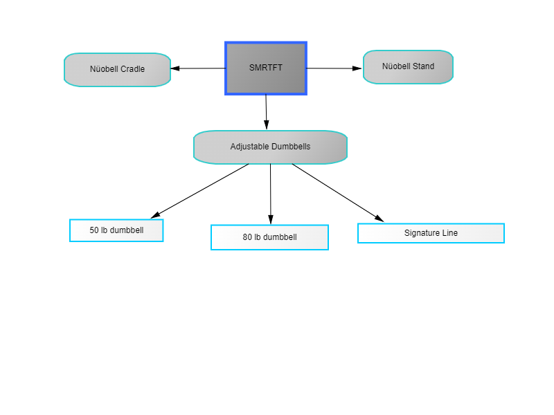
![]() SMRTFT Best Adjustable Dumbbells |
| previous next | |



