| previous next | |
![]() Environmental Consulting Companies | Sabrina Watkins |
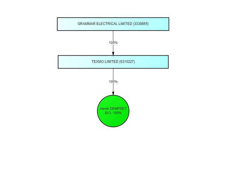
![]() Grammar Electrical Ltd |
![]() Change Management Consulting Firms | Cognitute |
![]() Strategic Consulting | Cognitute |
| previous next | |



