| previous next | |
![]() National Stainless Steel Centre |
![]() HOSPITAL_BILLING_ERD_ |
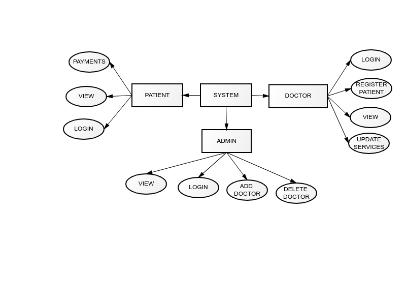
![]() HOSPITAL_BILL_SYSTEM_DFD |
![]() m |
| previous next | |



