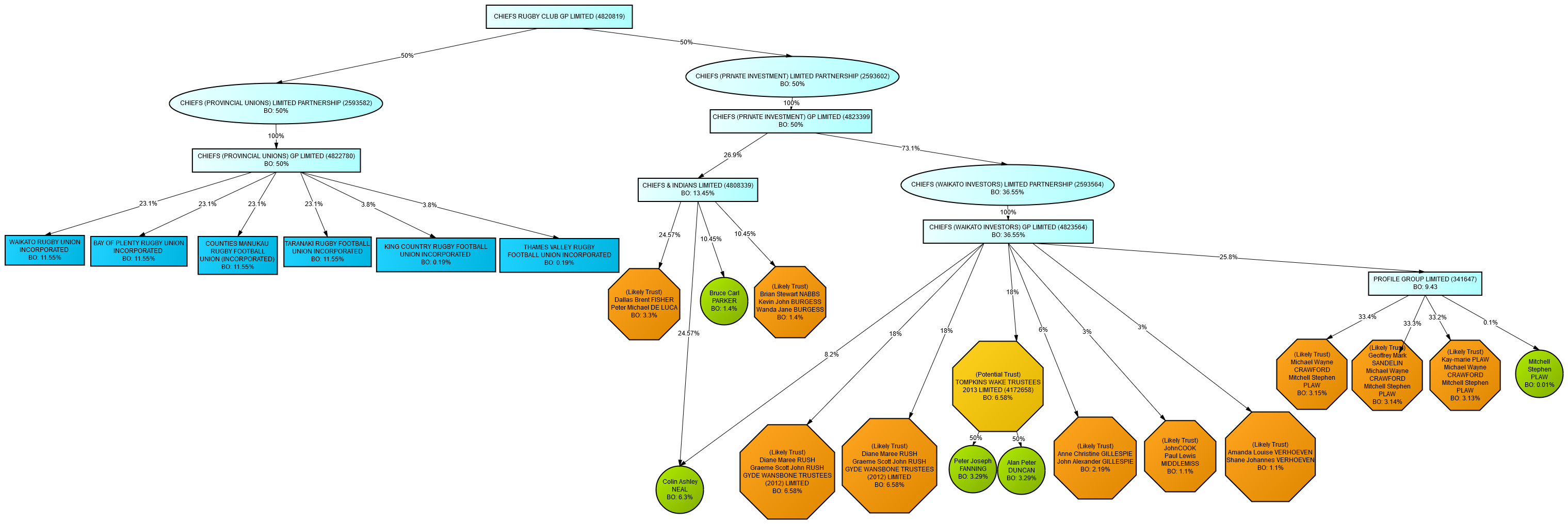
CHIEFS RUGBY CLUB GP LIMITED (4820819)

Public