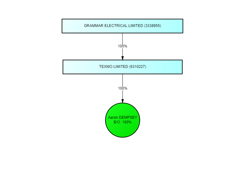
Grammar Electrical Ltd

Public