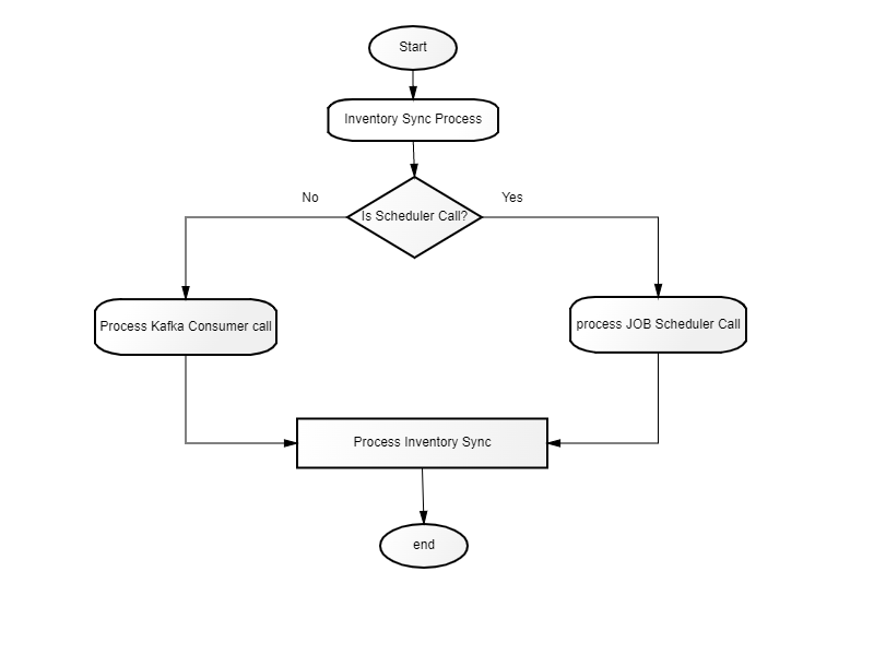
Inventory Sync Flow Design

Public