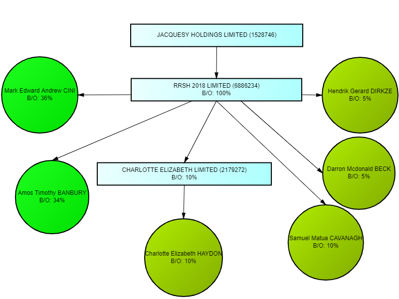
JACQUESY HOLDINGS LIMITED

Public