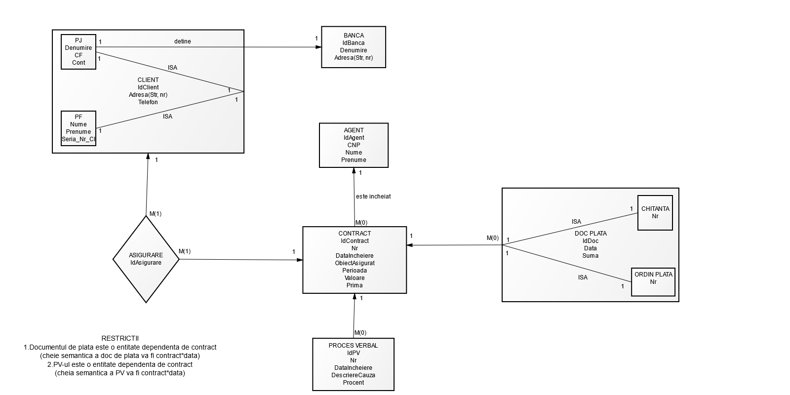
L2_P3_REFACUTA

Public