La pastas Luiggi

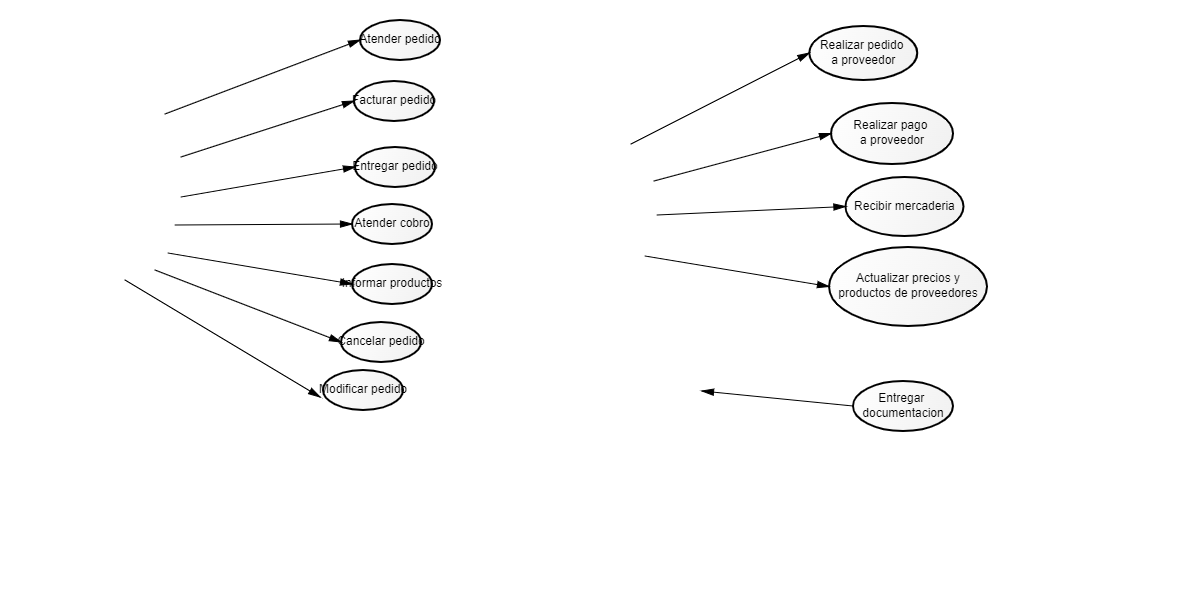
Diagrama de casos de uso esenciales
Public