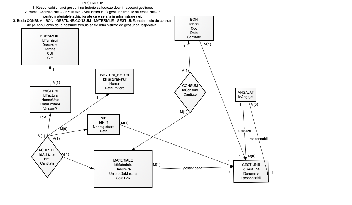
Lab 4 - Prb 3

Public