LIDA103 Landing Page Campaign

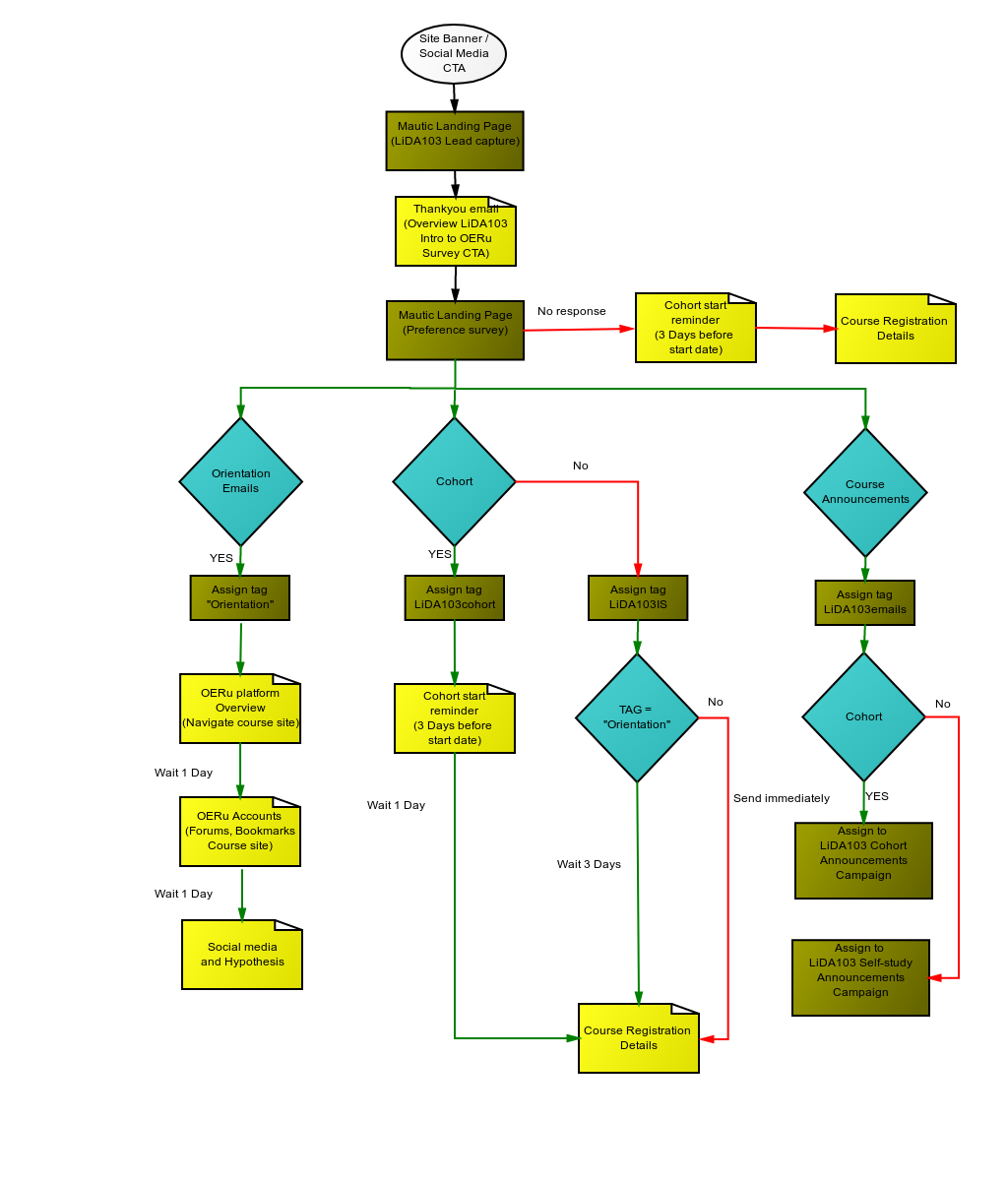
Flow chart showing LIDA103 lead capture and drip email campaign.
Public

https://mautic.oeru.org/lida103-landing-page-aquaduct https://mautic.oeru.org/lida103-landing-page-aquaduct https://mautic.oeru.org/lida103-landing-page-aquaduct https://mautic.oeru.org/lida103-landing-page-aquaduct