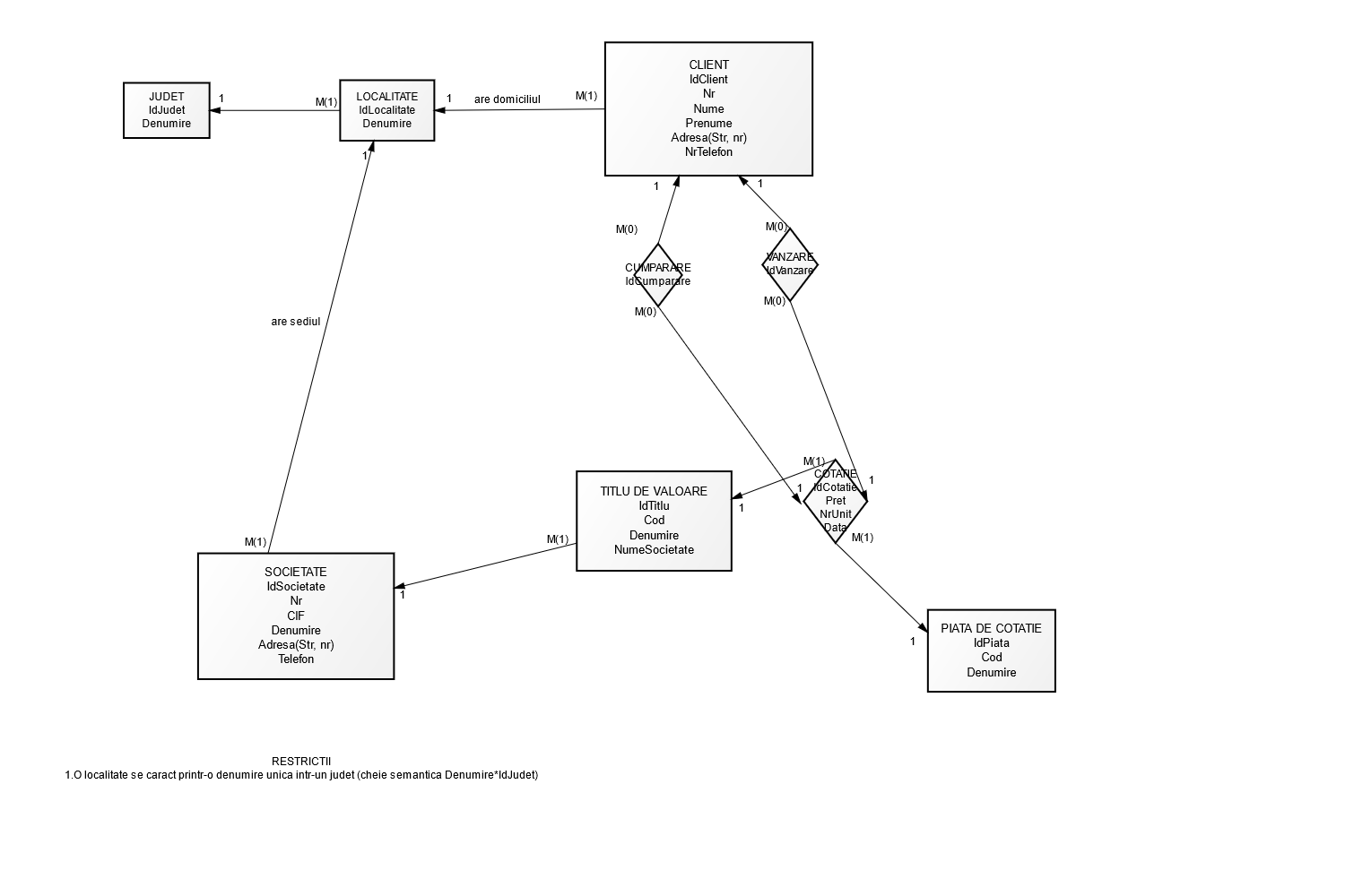
P4_L2

Public