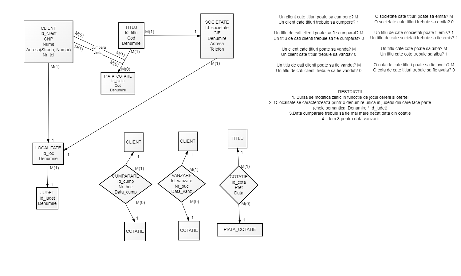
Prob 4 Lab 2

Public