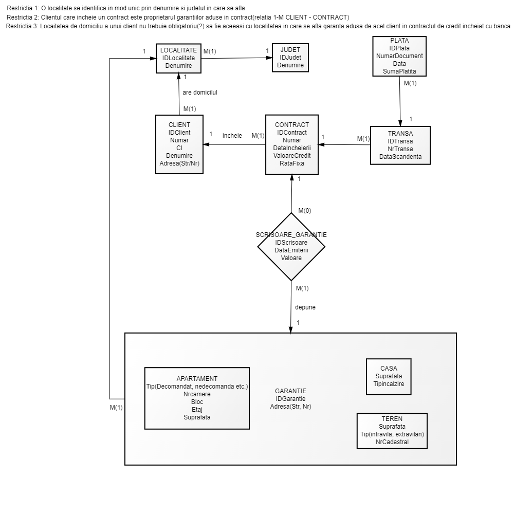
Problema3_lab3

Public