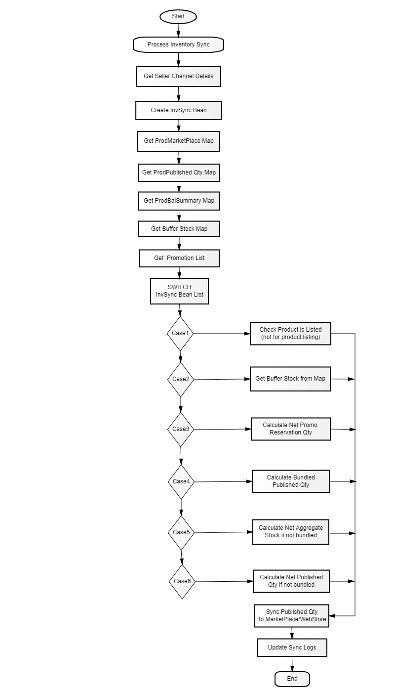
Process Inventory Sync

Public