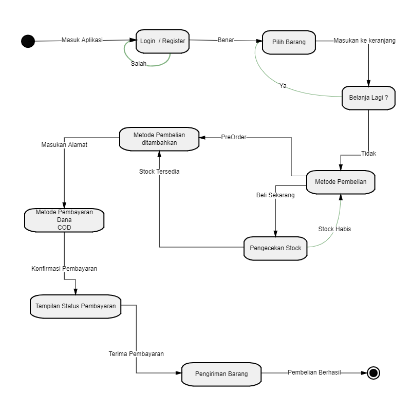
StateChart Diagram

Public