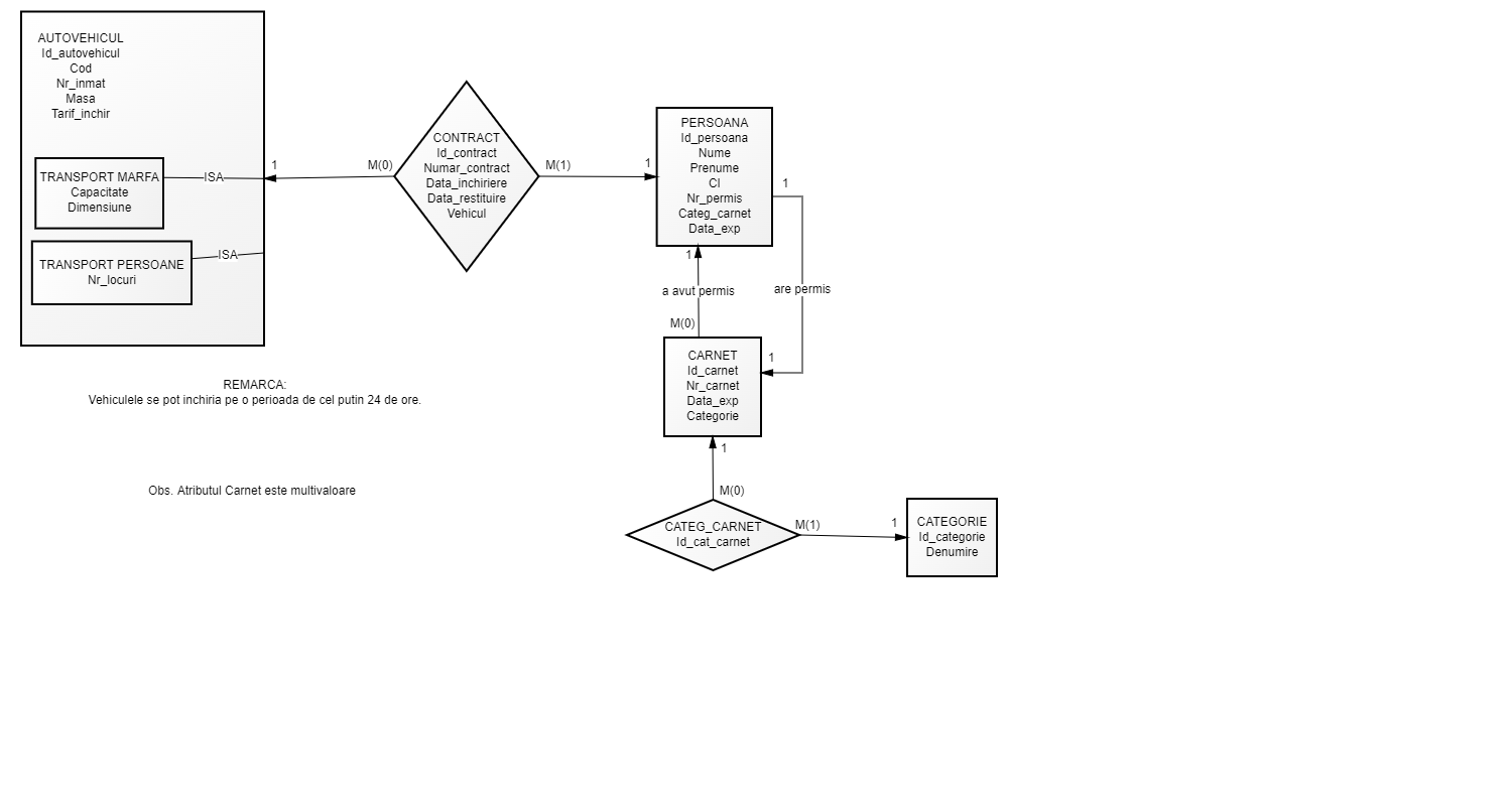
Universul Companiei de Inchiriat Autovehicule

Lab 4 ex. 1
Public