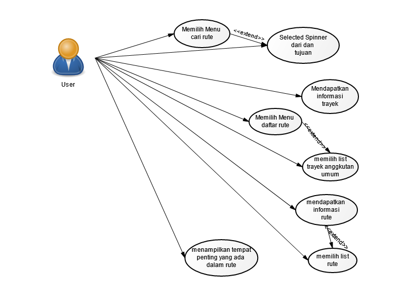
Use Case Diagram

Public