| previous next | |
![]() Quickbooks Bookkeeping Service | 904bookkeeping |
![]() GRE Coaching Online | EduAims |
![]() Acting Workshops LA | To Be Or Not To Act |
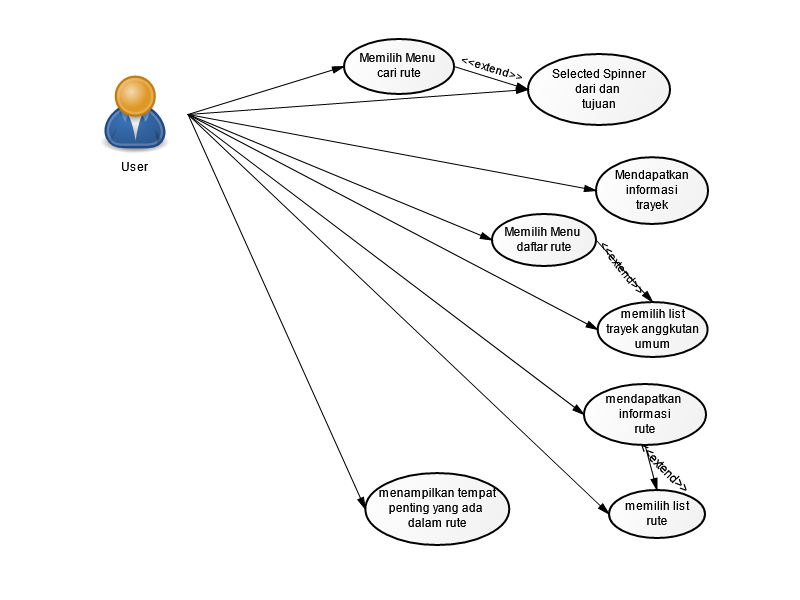
![]() Use Case Diagram |
| previous next | |



