| previous next | |
![]() vergleich2 |
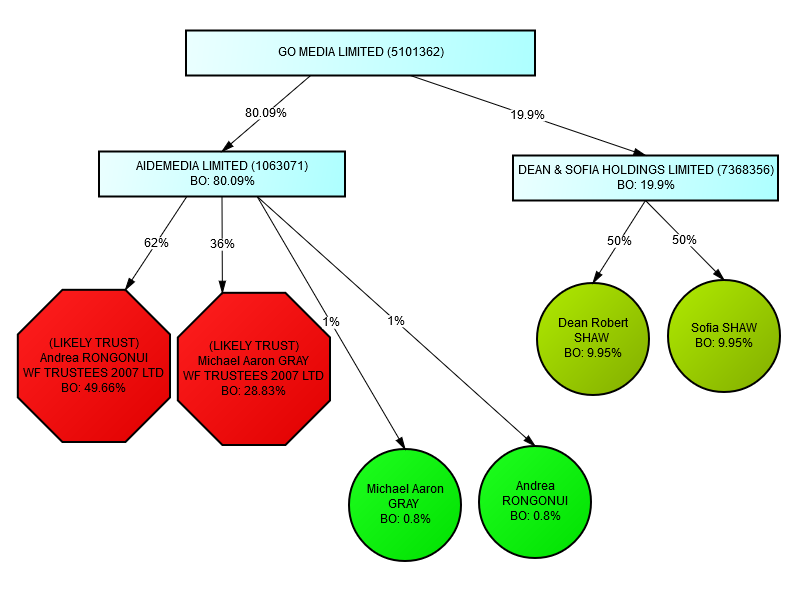
![]() 57582 - Go Media Ltd |
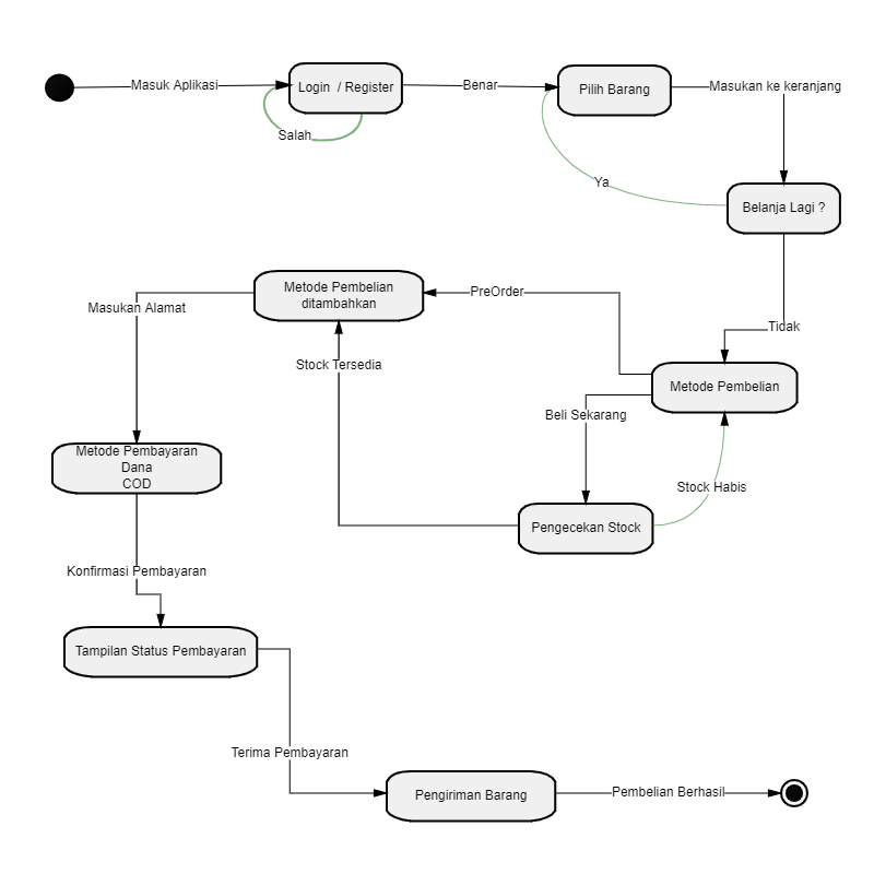
![]() StateChart Diagram |
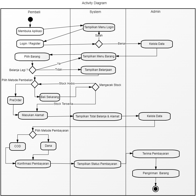
![]() Activity Diagram |
| previous next | |



