| previous next | |
![]() luis jaime |
![]() luis jaime |
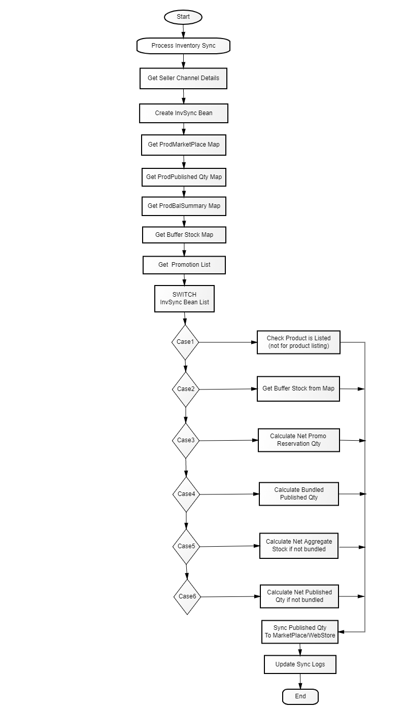
![]() Process Inventory Sync |
![]() Exchange-MFALab |
| previous next | |



