| previous next | |
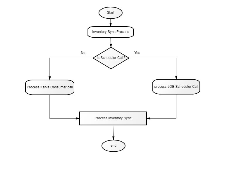
![]() Inventory Sync Flow Design |
![]() Happyhire Canterbury Ltd |
![]() project 1 |
![]() Buy Adderall XR 30mg Online - Ambien Info |
| previous next | |



