| previous next | |
![]() Tema_Lab5_Ex2 |
![]() Lab4 Prob 2 |
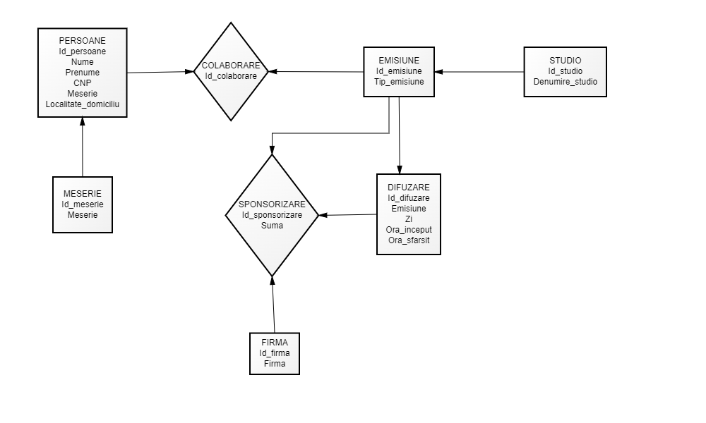
![]() Subuniversul "Post de radio/ TV' |
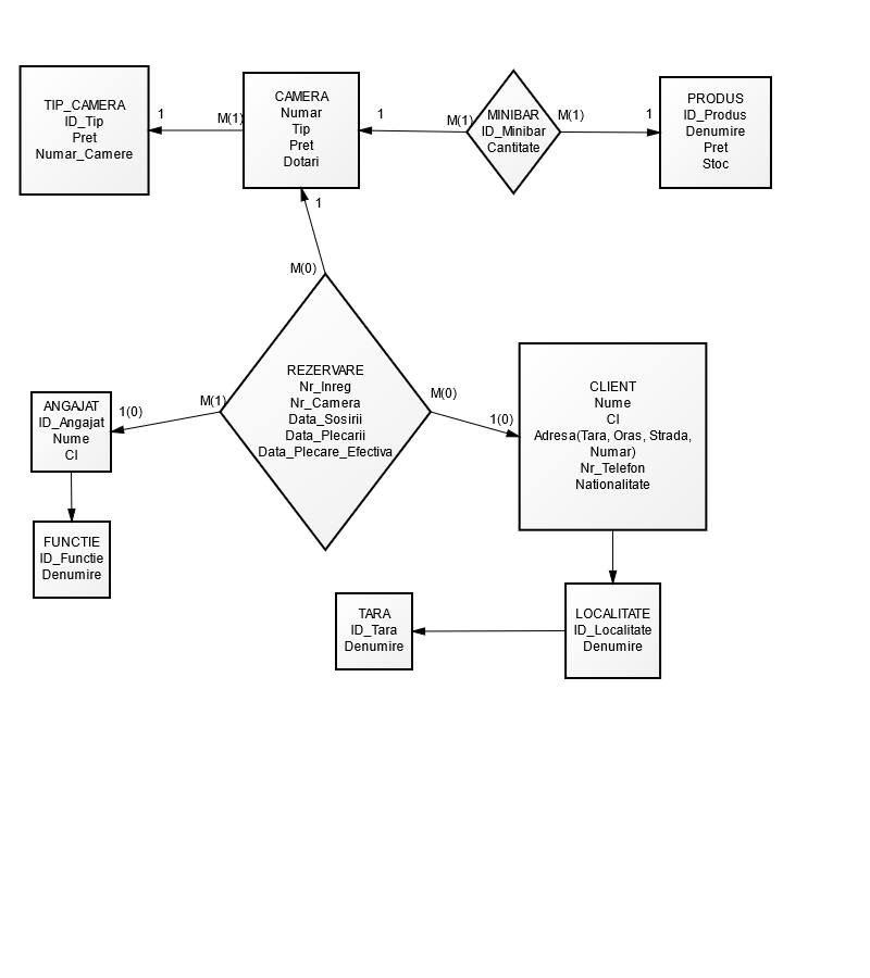
![]() Universul Stocurilor |
| previous next | |



