| previous next | |
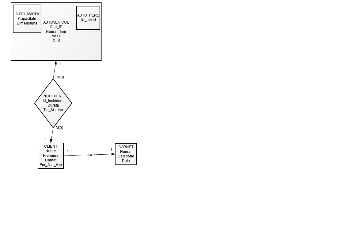
![]() Pb1 Lab4 |
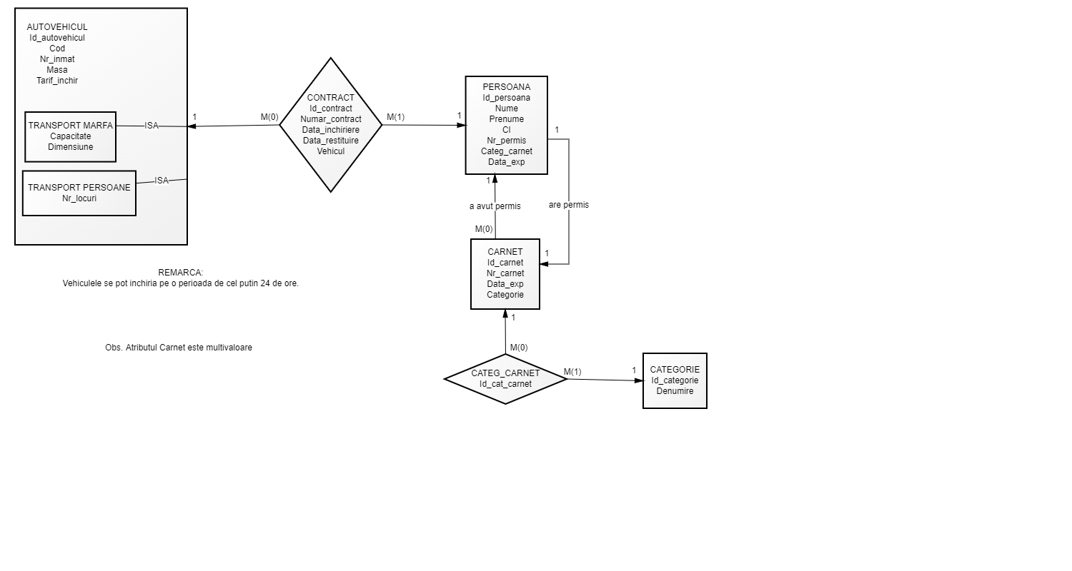
![]() Tema_Lab5_Ex1 |
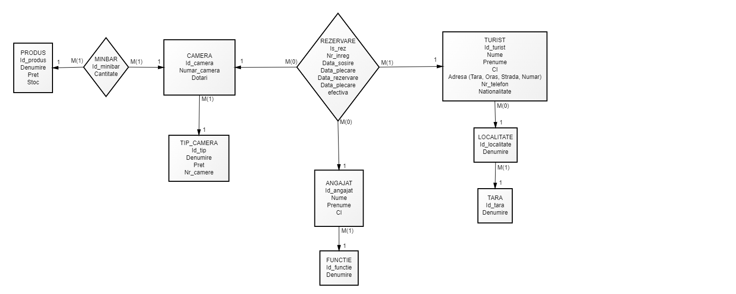
![]() Universul Hotelului |
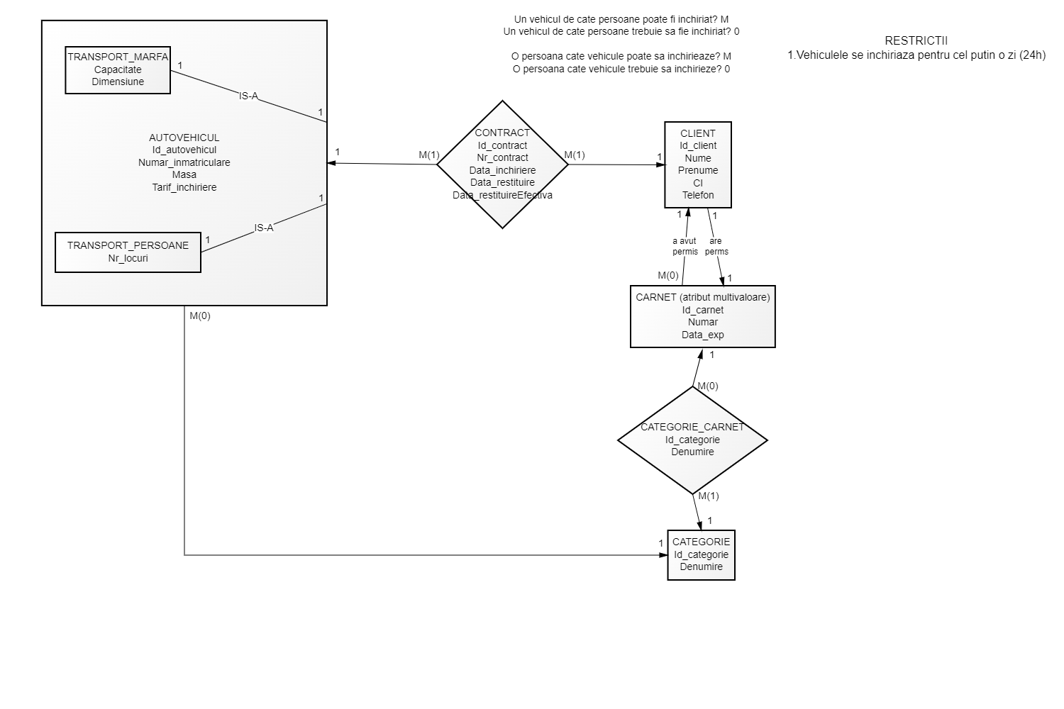
![]() Universul Companiei de Inchiriat Autovehicule |
| previous next | |



