| previous next | |
![]() test1 |
![]() NFT_Project |
![]() how to get back your lost love in islam |
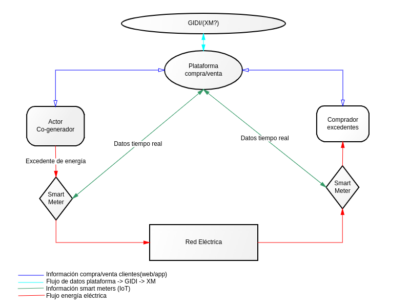
![]() idea_excedentes_energia |
| previous next | |



